注記
コミュニティの関心グループが Yammer から Microsoft Viva Engage に移行されました。 Viva Engage コミュニティに参加し、最新のディスカッションに参加するには、「 Finance and Operations Viva Engage Community へのアクセスを要求する 」フォームに入力し、参加するコミュニティを選択します。
この記事では、バッチ処理とバッチ サーバー、およびその使用を計画する方法について説明します。
バッチ プラットフォームは、Application Object Server (AOS) の複数のインスタンスにわたるタスクを処理できるサーバー ベースの非同期バッチ処理環境を提供します。
バッチ プラットフォームの次の側面について理解します。
- バッチ ジョブは、特定の目標を達成するプロセスです。 バッチ ジョブは、1 つまたは複数のバッチ タスクで構成されます。
- バッチ タスクは、バッチ ジョブを実行するアクティビティです。 複数の種類の依存関係を持つバッチ タスクをバッチ ジョブに追加することができます。 また、それぞれがタスクを実行する、複数のスレッドを実行するように AOS インスタンスを構成することができます。 バッチ サーバーとして構成されている使用可能な AOS インスタンスは、実行を待機しているすべてのバッチ タスクを選択できます。 スループットを向上させ、全体的な実行時間を短縮するために、多数のタスクを含むバッチ ジョブを定義し、バッチ サーバーを使用して、使用可能なすべての AOS インスタンスに対してタスクを実行できます。
- バッチ グループは、バッチ タスクの属性です。 管理者がタスクを実行する AOS インスタンスを決定または指定することを可能にします。 新しいタスクを作成するときは、既定のバッチ グループに配置します。 すべてのバッチ サーバーを構成して、任意のジョブの既定のバッチ グループと待機タスクを処理します。 また、名前付きバッチ グループを作成して、そのバッチ グループと特定の AOS インスタンスの間のアフィニティを設定できます。 アフィニティを作成した後は、指定された AOS インスタンスのみが名前付きバッチ グループのタスクを処理することができ、 AOS インスタンスは指定された名前付きバッチ グループからのみタスクを処理することができます。 また、バッチ グループが必要な場合、既定のバッチ グループを構成済みサーバーに追加することができます。
注記
バッチの優先順位に基づくスケジューリングを実装すると、バッチ グループによってバッチ サーバーとの関連が制御されなくなりました。 これらは、バッチ ジョブに優先順位を割り当て、各バッチ ジョブ内でのバッチ タスクの最大同時実行を管理するために使用されます。 詳細については、優先順位にバッチスケジュール設定 を参照してください。
バッチ サーバーのトポロジ計画
バッチ サーバーの能力は、AOS インスタンスで同時に実行できるスレッドの最大数に基づいています。 各スレッドは、1 つのバッチ タスクを実行します。 タスク間またはタスク内に複雑な依存関係を追加することができます。 これらのタスクは、ビジネス ロジックおよび要件に基づき、シリアル ステップまたはパラレル ステップで実行することができます。 依存関係を持っていないすべてのタスクは並列タスクと見なされます。 バッチ サーバーとしてコンフィギュレーションされている AOS インスタンスは、処理を待機しているタスクを定期的に確認します。 バッチ サーバーは、各並列タスクをスレッドに割り当て、そのスレッドの処理を開始します。
複数の AOS インスタンス間で複数のスレッドを実行することができます。 各 AOS インスタンスは、構成設定で定義した容量に応じて、複数のスレッドを自動的に実行します。 そのため、ジョブの並列タスクは、複数の AOS インスタンス間で複数のスレッドで実行できます。
バッチ サーバーは、1 分に 1 回、使用可能なスレッドをチェックします。 そのため、準備完了のタスクが利用可能なバッチ スレッドが処理するまで、1 分ほど待たなければならない場合があります。
バッチ サーバーの管理計画
すべてのバッチ サーバーを 1 つの場所から管理できます。
バッチ サーバーの一般的な用途は、複数のサーバー間でジョブを負荷分散することです。 バッチ サーバーが処理するスレッド数をセットすることができます。
バッチ サーバーは、クライアントおよびその他の関連付けられたコンポーネントからサービスが要求する有効な AOS インスタンスでもあるため、AOS インスタンスがバッチ処理に利用できるようにする場合は慎重に決定する必要があります。
手順ガイド
次のチュートリアルでは、システムがタスクを処理する方法と、バッチ グループを使用してバッチ ジョブをバッチ サーバーに関連付ける方法について説明します。
従属タスクのバッチ処理
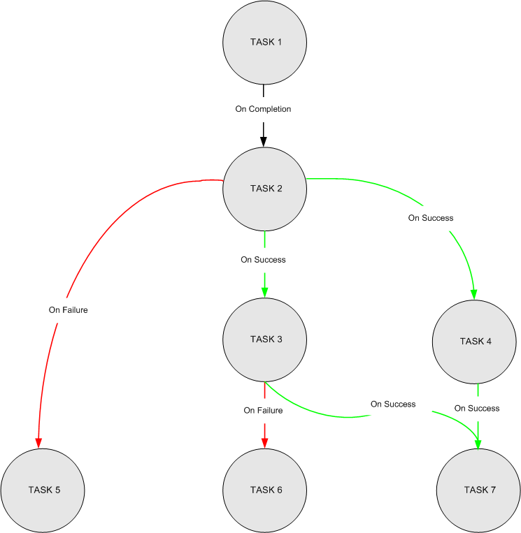
この例では、 JOB 1 という名前のジョブを作成します。 次の図に示すように、ジョブには タスク 1、タスク 2、タスク 3、タスク 4、タスク 5、タスク 6、タスク 7 の 7 つのタスクがあります。
タスクには次の依存関係があります。
- タスク 1 が最初のタスクです。
- TASK 2 は 、タスク 1 が完了したときに実行されます ( タスク 1 の成功または失敗に関係なく)。
- TASK 3 は、 タスク 2 が成功したときに実行されます。
- TASK 4 は、 TASK 2 が成功したときに実行されます。
- TASK 5 は 、 TASK 2 が失敗したときに実行されます。
- TASK 6 は、TASK3 が失敗したときに実行されます。
- TASK 7 は 、 TASK 3 と TASK 4 の両方が成功したときに実行されます。
Batch 1 と Batch 2 の2 つのバッチ サーバーを構成します。 各サーバーには、1 つのスレッドの容量があります。
バッチ 1 では、待機中のタスクがチェックされ、そのスレッドに TASK 1 が 割り当てられ、 TASK 1 の実行が開始されます。 Batch 2 とその単一スレッドも使用できますが、TASK 2 は TASK 1 が完了するまで待機し続けます。
タスク 1 が完了するとすぐに、TASK 2 を実行する準備が整います。 バッチ 2 では、待機中のタスクがチェックされ、そのスレッドに TASK 2 が割り当てられ、 TASK 2 の実行が開始されます。
タスク 2 が成功すると、タスク 3 とタスク 4 を実行する準備が整います。 バッチ 2 では、待機中のタスクがチェックされ、そのスレッドに TASK 3 が割り当てられ、 TASK 3 の実行が開始されます。 バッチ 1 では、待機中のタスクもチェックされ、そのスレッドに TASK 4 が割り当てられ、 TASK 4 の実行が開始されます。
タスク 3 とタスク 4 が成功した場合、バッチ サーバーの 1 つが TASK 7 を実行します。
TASK 2 が失敗した場合、バッチ サーバーの 1 つが TASK 5 を実行します。
TASK 3 が失敗した場合、使用可能なバッチ サーバーの 1 つが TASK 6 を実行します。
注記
このチュートリアルの例では 、Batch 1 と Batch 2 を使用して概念を説明します。 使用可能なスレッドを持つすべてのバッチ サーバーは、待機中のタスクの実行を開始します。 サーバー上で実行するバッチ ジョブを決定または指定するには、バッチ グループを作成する必要があります。
バッチ グループを活用したバッチ処理
優先度に基づくバッチ スケジューリングを実装することで、ジョブを論理的にグループ化し、その既定のスケジューリング優先度を設定することができます。 さらに、 コンカレンシー制御 を使用して、そのグループ内の各バッチ ジョブ内で同時に実行されるタスクの数を制限します。
バッチ サーバーの再起動について
バッチ サーバーは、いくつかの理由で再起動する可能性があります。 以下はその理由の概要です:
定期的なメンテナンス アクティビティ – パッチ適用などの定期的なメンテナンス アクティビティ中に、バッチ サービスが一時的に中断される可能性があります。 メンテナンス アクティビティの影響と既知のメンテナンス スケジュールへのアクセスを理解するには、次の記事を参照してください。
- オペレーティング システムの保守スケジュール - 計画されたオペレーティング システムの保守スケジュールに関する詳細を表示します。
- nZDT メンテナンス期間中の経験 - nZDT メンテナンス ウィンドウ中のシステム動作に関する分析情報を得ることができます。
バッチ サーバーの障害 ("クラッシュ") – バッチ サーバーで、それぞれのサーバーで現在実行されているバッチ ジョブが原因で、バッチ サーバーでエラーが発生する可能性があります。 失敗の詳細情報は、Microsoft Dynamics Lifecycle Servicesで参照できます。 失敗の情報の監視方法については、Application Insights を使用した監視とテレメトリ を参照してください。
インフラストラクチャのフェールオーバー – インフラストラクチャの問題によって内部フェールオーバーが発生した場合、再起動が発生する可能性があります。 システムは、自動スケーリングと容量管理を使用して、最適な環境のパフォーマンスと可用性を確保します。
拡張バッチ中止機能の使用 – 実行中のバッチ ジョブを強制的に停止する必要が発生した場合は、 拡張バッチ中止機能を使用します。 このアクションにより、ジョブが実行された特定のバッチ サーバーが再起動します。
信頼性を向上させるには、中断が影響を受けるバッチ タスクを再試行します。 バッチ クラスのロジックに再試行メカニズムを実装について検討します。 再試行ロジックの実装方法については、バッチの再試行を有効にする をご参照ください。
注記
- システムの安定性と互換性を維持するには、 サポートされているバージョンを使用していることを確認します。
- カスタマイズやファイルのアップロードを確認して、バッチ ジョブの実行およびシステム パフォーマンスに与える潜在的な影響を軽減してください。
バッチ調整
バッチ プラットフォームでは、円滑な運用を保証するために 2 種類のバッチ処理を使用します。
バッチ クラスの調整
バッチクラスの調整は、バッチサーバーごとに 1 分あたりの特定のバッチクラスの平均実行数を制限することで、過剰なタスクを防止します。 既定では、上限は 1 分あたり 60 タスクに設定されます。 この制限を超えると、バッチ プラットフォームはシステムリソースを独占しないように、そのバッチ クラスの新しいタスクの実行を一時的にさらに 1 分間中断します。
バッチ リソース ベースの調整
バッチ サーバーに割り当てられた SQL データベース トランザクション ユニット (DTUs)、CPU、メモリなどのシステム リソースの能力上限に近づくと、新しいバッチ タスクの実行が遅延します。 この遅延により、システムはリソースを効率的に管理し、既存のワークロードがシステムを圧迫しないようにします。
実際には、リソース レベルが標準に戻るまで新しいバッチ タスクの実行を遅らせた結果、スプリアロック メカニズムを実装しています。 ガードレールは、あなたの環境のパフォーマンスと安定性を保護する目的で設置されています。 環境の動作は、需要やリソースの制約が高い時期でも最適な動作が保証されます。
この方法の目的は、ワークロード需要と利用可能なリソースの間の残高を維持するために行います。 十分なリソースが利用できるようになるまで、新しいバッチ タスクの開始を一時的に停止することで、システムが過負荷になった場合に発生する可能性があるパフォーマンスの低下やシステムの不安定化を防ぎます。
遅延メカニズムは、リソースの利用を最適化し、厳しい条件下でもお客様の環境が最高のパフォーマンスを維持できるようにするための事前対策として機能します。
Lifecycle Services を使用してパフォーマンスの問題を診断するのに役立つ情報については、SQL パフォーマンスのトラブルシューティングを参照してください。
注記
バッチプラットフォームは、どの時点でもスケジュールして実行できるスロットルされていないタスクがない状況を検出できます。 このような状況では、バッチは、リソースがアイドル状態になるのを防ぐために、調整されたクラス キューからバッチタスクを取り込もうとします。